|
加氢站
来源:中国招标投标公共服务平台
时间:2025-10-23
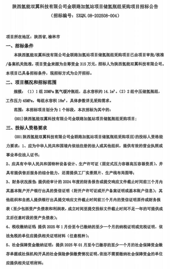
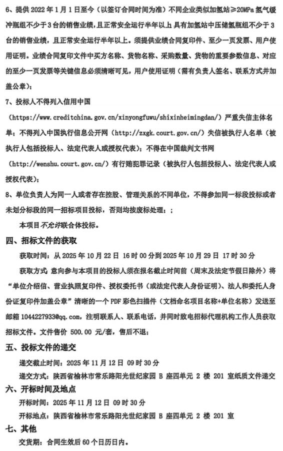
近日,陕西氢能双翼科技有限公司金联路加氢站项目储氢瓶组采购项目招标公告。
根据招标公告,陕西氢能双翼科技有限公司金联路加氢站项目储氢瓶组采购项目,招标范围:(1)1组20MPa氢气缓冲瓶组,总水容积约14.1m³。(2)2组中压储氢瓶组,工作压力45MPa,每组水容积18m³。
交货期:合同生效后60个日历日内。
质保期:自设备正常运行且验收合格之日起24个月,重要零件因设计、制造质量问题损坏更换后,更换后保证使用性能24个月。
本次招标不接受联合体投标。
招标公告如下:



国际氢能网声明:本文仅代表作者本人观点,与国际氢能网无关,文章内容仅供参考。凡注明“来源:国际氢能网”的所有作品,版权均属于国际氢能网,转载时请署名来源。
本网转载自合作媒体或其它网站的信息,登载此文出于传递更多信息之目的,并不意味着赞同其观点或证实其描述。如因作品内容、版权和其它问题请及时与本网联系。

东莞市能源投资集团 5小时前
楚天智能交通 5小时前
青岛西海岸新区政务网 3天前
内蒙古自治区投资项目在线审批办事大厅 2025-12-23
广州市白云区发展和改革局 2025-12-22
广州市白云区人民政府 2025-12-22
图片正在生成中...