|
储氢
来源:氢能汇
时间:2025-12-02
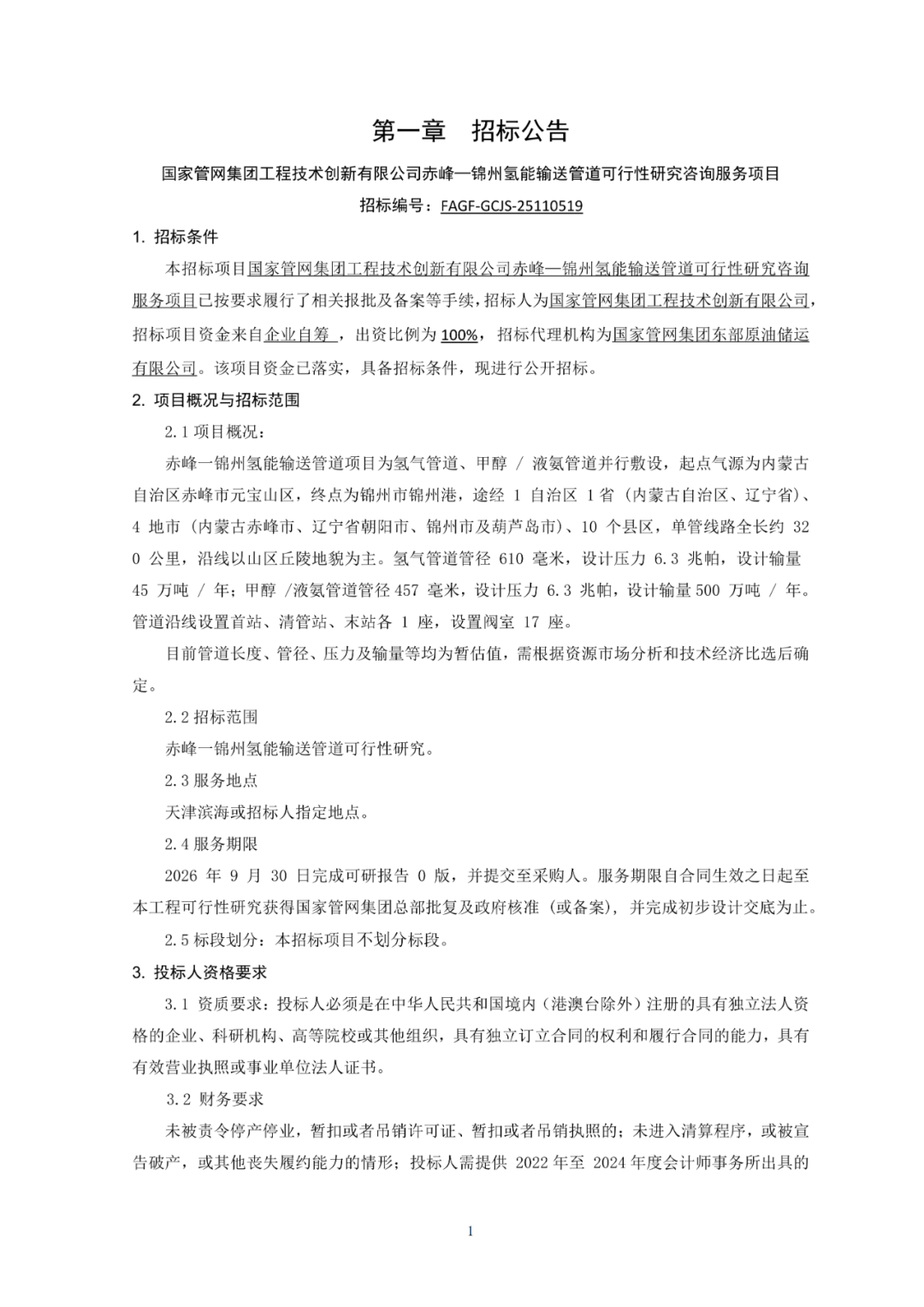
氢能汇获悉,12月1日,国家管网集团工程技术创新有限公司赤峰—锦州氢能输送管道可行性研究咨询服务项目招标公告。
根据招标公告,赤峰一锦州氢能输送管道项目为氢气管道、甲醇/液氨管道并行敷设,起点气源为内蒙古自治区赤峰市元宝山区,终点为锦州市锦州港,途经1自治区1省 (内蒙古自治区、辽宁省)、4地市 (内蒙古赤峰市、辽宁省朝阳市、锦州市及葫芦岛市)、10个县区,单管线路全长约320公里,沿线以山区丘陵地貌为主。
氢气管道管径610毫米,设计压力6.3兆帕,设计输量45万吨/年;甲醇/液氨管道管径457毫米,设计压力6.3兆帕,设计输量500万吨/年。管道沿线设置首站、清管站、末站各1座,设置阀室17座。
目前管道长度、管径、压力及输量等均为暂估值,需根据资源市场分析和技术经济比选后确定。
招标范围:赤峰一锦州氢能输送管道可行性研究。
服务期限:2026年9月30日完成可研报告0版,并提交至采购人。服务期限自合同生效之日起至本工程可行性研究获得国家管网集团总部批复及政府核准 (或备案), 并完成初步设计交底为止。
本次招标不接受联合体投标。
招标公告如下:





来源:国家管网电子招标服务平台
国际氢能网声明:本文仅代表作者本人观点,与国际氢能网无关,文章内容仅供参考。凡注明“来源:国际氢能网”的所有作品,版权均属于国际氢能网,转载时请署名来源。
本网转载自合作媒体或其它网站的信息,登载此文出于传递更多信息之目的,并不意味着赞同其观点或证实其描述。如因作品内容、版权和其它问题请及时与本网联系。

氢能汇 2025-12-28
国家管网集团 2025-12-09
全国招标公告平台 2024-12-13
氢能汇 2024-10-20
国际能源网 2024-07-19
国际能源网 2024-07-15
图片正在生成中...