|
氢燃料电池
来源:氢能汇
时间:2025-12-11
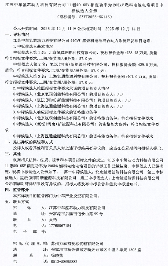
氢能汇获悉,12月11日,江苏中车氢芯动力科技有限公司11套@0.65V额定功率为205kW燃料电池电堆项目及江苏中车氢芯动力科技有限公司6套/12*410L储氢系统中标候选人公示。
根据公示,氢璞创能、氢沄(河南)新能源、氢通能源、国富氢能、奥扬科技、舜华新能源6家企业入围。

11套@0.65V额定功率为205kW燃料电池电堆项目
第1中标候选人为北京氢璞创能科技有限公司,投标报价为428.45万元。
第2中标候选人为氢沄(河南)新能源科技有限公司,投标报价为429万元。
第3中标候选人为上海氢通能源科技有限公司,投标报价为407万元。
6套/12*410L储氢系统
第1中标候选人为江苏国富氢能技术装备股份有限公司,投标报价为321万元。
第2中标候选人为山东奥扬新能源科技股份有限公司,投标报价为306万元。
第3中标候选人为上海舜华新能源系统有限公司,投标报价为330万元。
根据招标公告,江苏中车氢芯动力科技有限公司中环项目6套/12*410L储氢系统,拟采购中环项目6套(12*410L/每套)储氢系统。
公告如下:




来源:中国招标投标公共服务平台
国际氢能网声明:本文仅代表作者本人观点,与国际氢能网无关,文章内容仅供参考。凡注明“来源:国际氢能网”的所有作品,版权均属于国际氢能网,转载时请署名来源。
本网转载自合作媒体或其它网站的信息,登载此文出于传递更多信息之目的,并不意味着赞同其观点或证实其描述。如因作品内容、版权和其它问题请及时与本网联系。

玉柴氢能 2026-01-07
特嗨氢能检测 2025-12-26
氢能汇 2025-12-15
氢通新能源 2025-12-09
国鸿氢能 2025-11-03
氢能汇 2025-09-16
图片正在生成中...