|
氢燃料电池
来源:亿华通
时间:2025-12-26
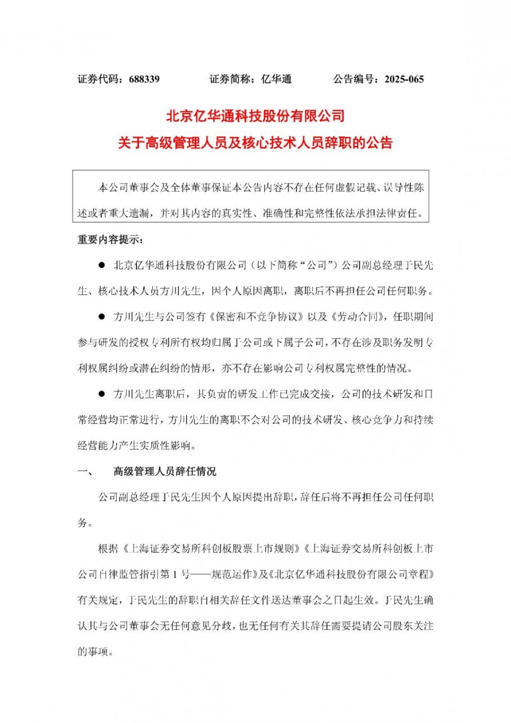
12月24日,北京亿华通科技股份有限公司(简称:亿华通)发布关于高级管理人员及核心技术人员辞职的公告。
公告称,亿华通副总经理于民先生、核心技术人员方川先生,因个人原因离职,离职后不再担任公司任何职务。
亿华通表示,方川先生离职后,其负责的研发工作已完成交接,公司的技术研发和日常经营均正常进行,方川先生的离职不会对公司的技术研发、核心竞争力和持续经营能力产生实质性影响。
同时,亿华通高度重视人才队伍建设,通过长期技术积累和发展,已建立了完备的研发体系,研发人员结构完善,研发团队经验丰富,团队成员各司其职并最终形成集体成果,不存在对特定核心技术人员单一依赖的情形。
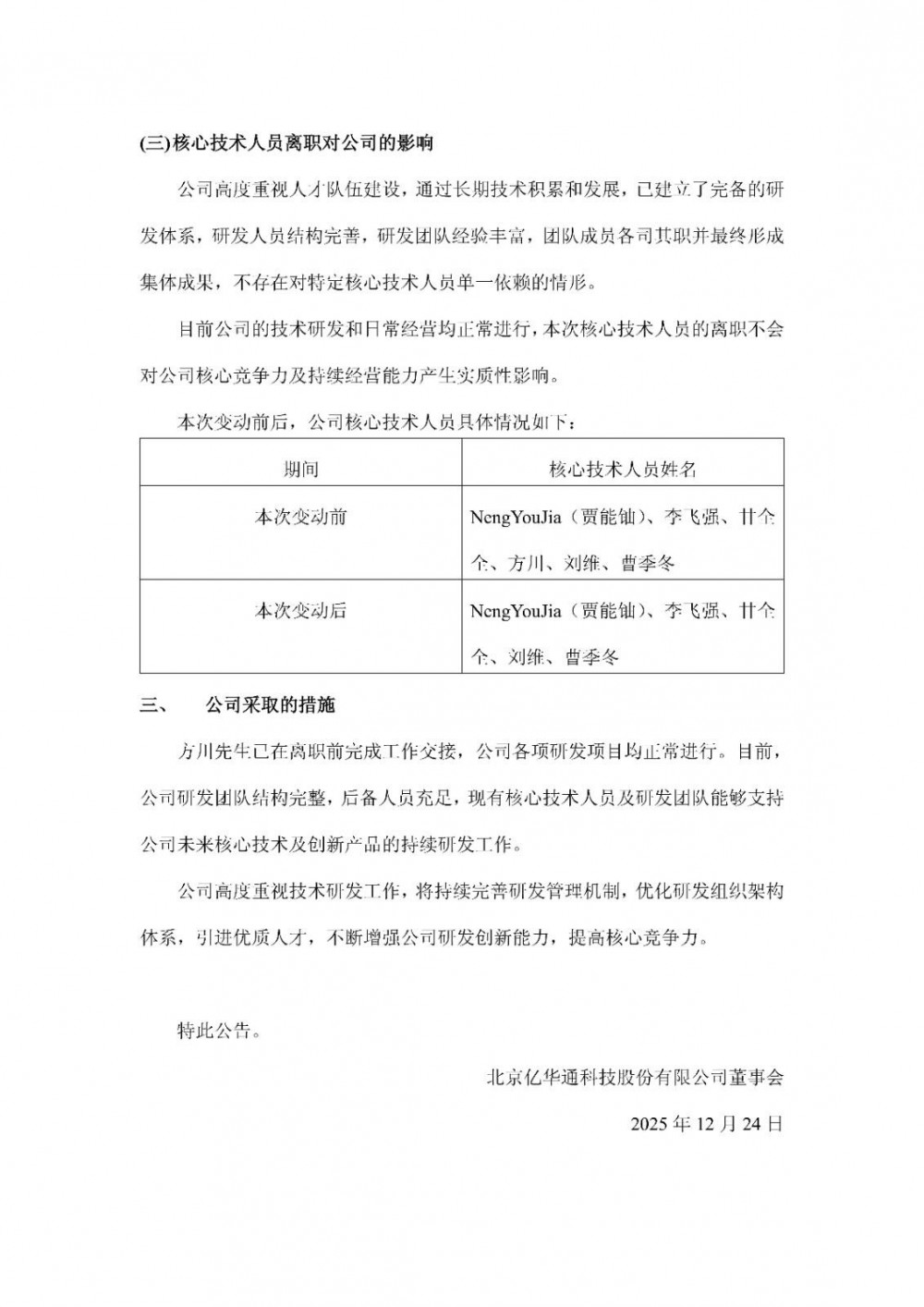
本次变动后,亿华通核心技术人员为NengYouJia(贾能铀)、李飞强、甘全全、刘维、曹季冬。
图片
目前,亿华通研发团队结构完整,后备人员充足,现有核心技术人员及研发团队能够支持公司未来核心技术及创新产品的持续研发工作。
亿华通表示,公司高度重视技术研发工作,将持续完善研发管理机制,优化研发组织架构体系,引进优质人才,不断增强公司研发创新能力,提高核心竞争力。
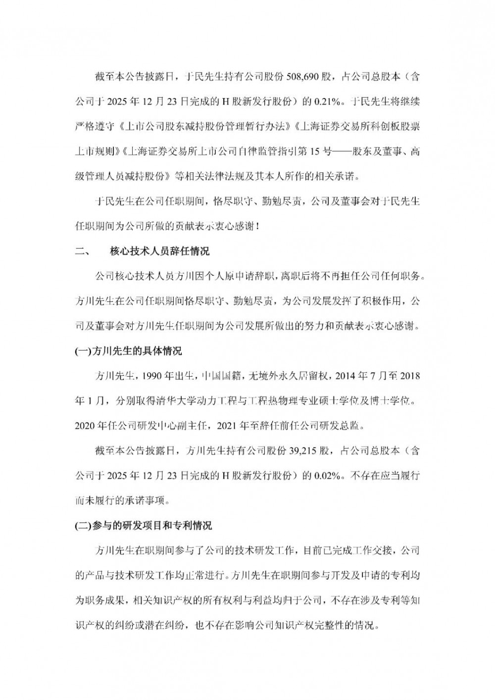
公告显示,方川先生,1990年出生,中国国籍,无境外永久居留权,2014年7月至2018年1月,分别取得清华大学动力工程与工程热物理专业硕士学位及博士学位。2020年任公司研发中心副主任,2021年至辞任前任公司研发总监。
截至本公告披露日,方川先生持有公司股份39,215股,占公司总股本(含公司于2025年12月23日完成的H股新发行股份)的0.02%。
截至本公告披露日,于民先生持有公司股份508,690股,占公司总股本(含公司于2025年12月23日完成的H股新发行股份)的0.21%。
公告如下:



国际氢能网声明:本文仅代表作者本人观点,与国际氢能网无关,文章内容仅供参考。凡注明“来源:国际氢能网”的所有作品,版权均属于国际氢能网,转载时请署名来源。
本网转载自合作媒体或其它网站的信息,登载此文出于传递更多信息之目的,并不意味着赞同其观点或证实其描述。如因作品内容、版权和其它问题请及时与本网联系。

国富氢能 22小时前
铧德氢能 1天前
氢能汇 3天前
河南氢沄新能源 2025-12-31
隆深氢能 2025-12-31
飞驰汽车科技 2025-12-31
图片正在生成中...