|
制氢
来源:氢能汇
时间:2025-12-26
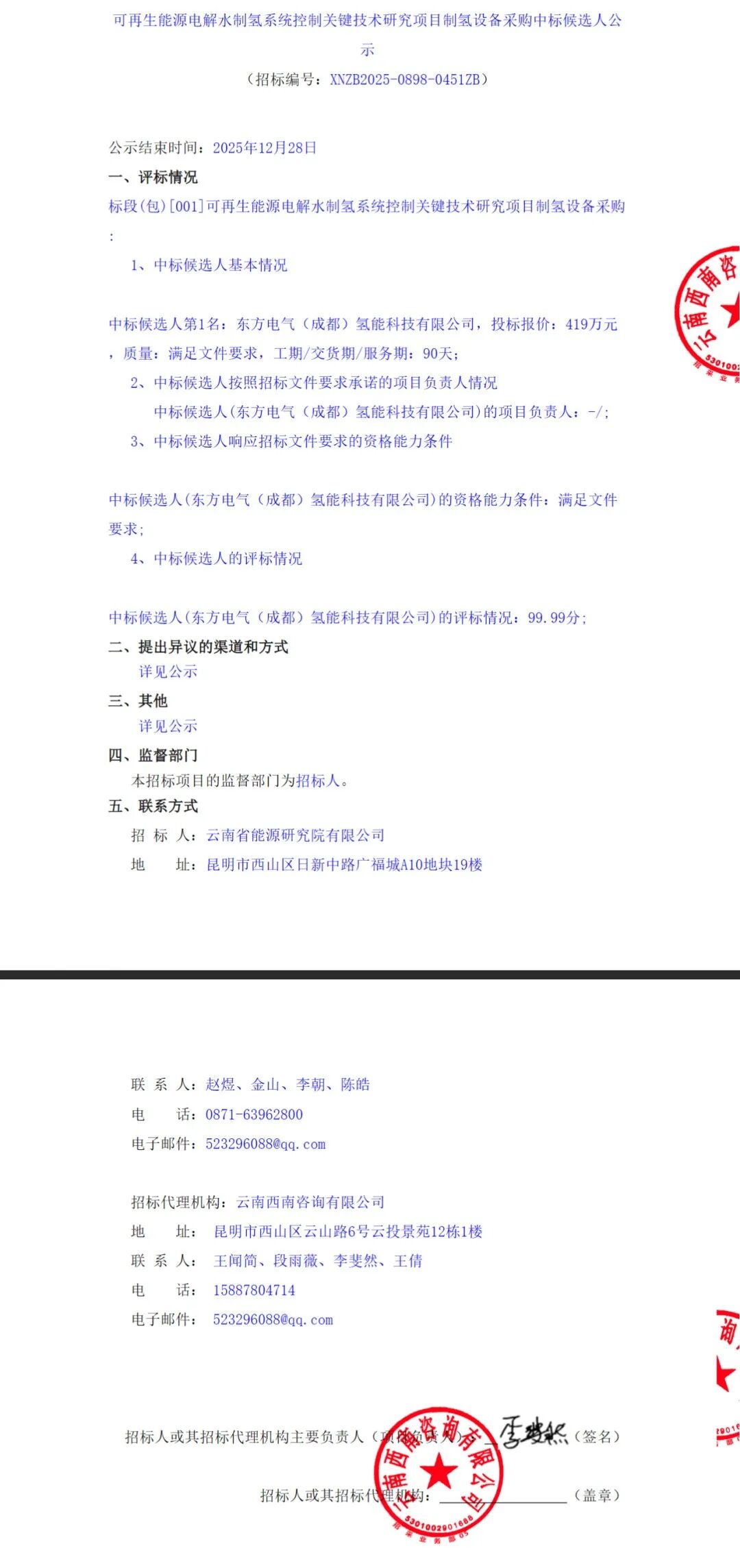
氢能汇获悉,12月25日,可再生能源电解水制氢系统控制关键技术研究项目制氢设备采购中标候选人公示。
根据公示,东方氢能、希倍优、中集集电3家电解槽企业预中标。
第一中标候选人为东方电气(成都)氢能科技有限公司,投标总报价419万元(含税价)、370.79646万元(不含税价);
第二中标候选人为苏州希倍优氢能源科技有限公司,投标总报价415万元(含税价)、367.256637万元(不含税价);
第三中标候选人为中集集电(广东)科技发展有限公司,投标总报价442.2万元(含税价)、391.327434万元(不含税价)。

根据招标公告,可再生能源电解水制氢系统控制关键技术研究项目制氢设备采购,招标人为云南省能源研究院有限公司。
该项目拟采购1台300Nm³/h碱性电解水制氢装置,包含碱性电解水装置设计采购及安装施工、相关配套设施的设计采购及安装施工、项目管理、交接试验、系统调试、试运行、消缺、培训、验收(含各项专题、阶段验收、竣工等验收)、移交生产、达标投产验收,性能质量保证,工程质量保修期限的服务等内容。
供货及安装调试期:合同签订后3个月内完成供货及安装、调试。
质保期:本工程缺陷责任期2年,设备整机质量保修期为验收合格投入使用后2年,质量保修期内属设备质量问题由供货厂家免费负责包换。
本项目接受联合体投标,牵头单位须为设备制造商。
公告如下:


来源:中国招标投标公共服务平台
国际氢能网声明:本文仅代表作者本人观点,与国际氢能网无关,文章内容仅供参考。凡注明“来源:国际氢能网”的所有作品,版权均属于国际氢能网,转载时请署名来源。
本网转载自合作媒体或其它网站的信息,登载此文出于传递更多信息之目的,并不意味着赞同其观点或证实其描述。如因作品内容、版权和其它问题请及时与本网联系。

亿纬氢能 3天前
中集中电 3天前
氢能汇 2026-01-09
隆基氢能 2026-01-08
氢能汇 2026-01-07
氢能汇 2026-01-06
图片正在生成中...