|
氢能政策
来源:国家发展改革委
时间:2025-12-29
12月26日,国家发展改革委关于印发《低空经济及其核心产业统计分类(试行)》的通知
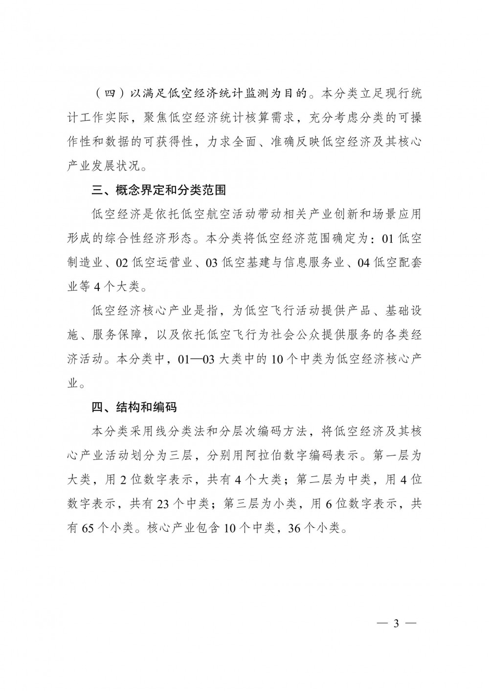
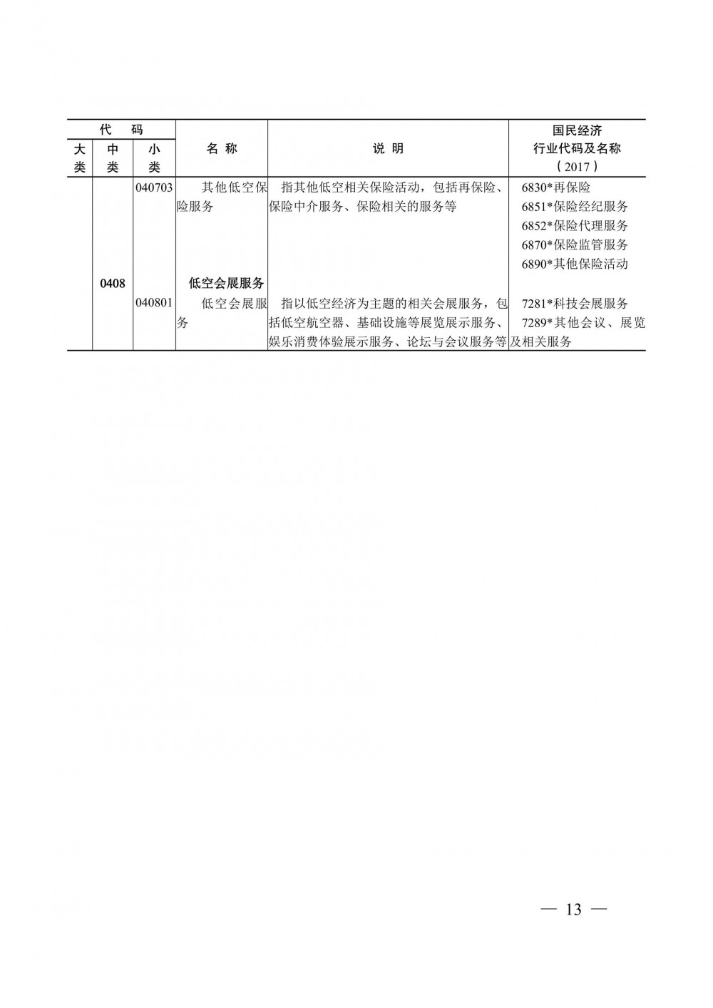
文件指出,低空经济是依托低空航空活动带动相关产业创新和场景应用形成的综合性经济形态。本分类将低空经济范围确定为:01低空制造业、02低空运营业、03低空基建与信息服务业、04 低空配套业等4个大类。
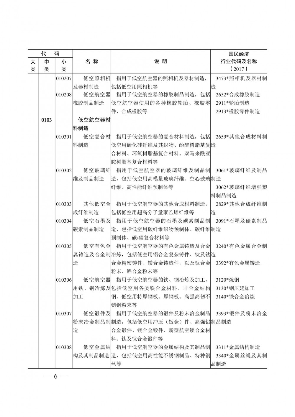
其中包括低空用燃料、石油制品制造,指用于低空航空器的燃料、石油制品、化学制品制造,包括低空航空器生产、使用、维护、维修过程中消耗的航空汽油、煤油、生物燃料、润滑油、氢能等航空燃料和石油制品,以及密封胶和胶黏剂、清洁剂、脱漆剂、防腐用品及各种纯化学试剂等。
政策如下:

国家发展改革委关于印发《低空经济及其核心产业统计分类(试行)》的通知
发改低空〔2025〕1676号
中央和国家机关有关部门,中央军委机关有关部门,各省、自治区、直辖市及计划单列市、新疆生产建设兵团发展改革委:
为明确低空经济概念和范畴,明晰产业边界,根据低空经济阶段性特征和重点领域、重点环节,按照统计工作相关规定,编制形成《低空经济及其核心产业统计分类(试行)》。现印发你们,请按此执行。
国家发展改革委
2025年12月22日












国际氢能网声明:本文仅代表作者本人观点,与国际氢能网无关,文章内容仅供参考。凡注明“来源:国际氢能网”的所有作品,版权均属于国际氢能网,转载时请署名来源。
本网转载自合作媒体或其它网站的信息,登载此文出于传递更多信息之目的,并不意味着赞同其观点或证实其描述。如因作品内容、版权和其它问题请及时与本网联系。

河图工程 2025-12-29
国科绿氢 2025-12-24
中国科学院大连化物所 2025-12-18
易氢动力 2025-12-18
氢动科技 2025-12-16
氢能汇 2025-11-10
图片正在生成中...