|
制氢
来源:中国中冶
时间:2026-01-13
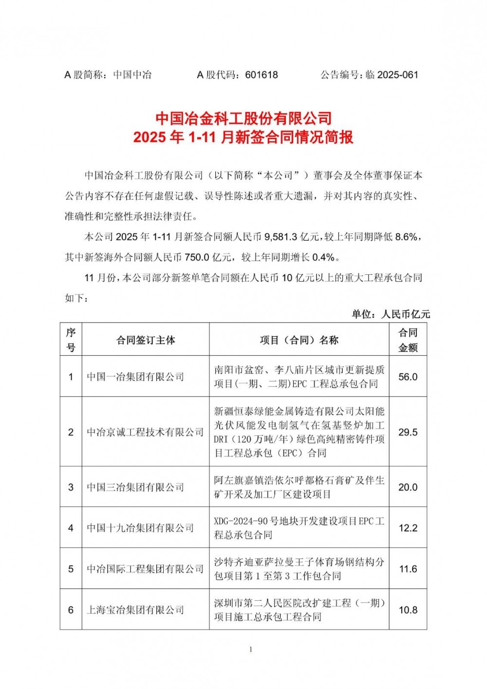
近日,中国冶金科工股份有限公司(简称:中国中冶)发布2025年1-11月新签合同情况简报。
公告称,中国中冶2025年1-11月新签合同额人民币9,581.3亿元,较上年同期降低8.6%,其中新签海外合同额人民币750.0亿元,较上年同期增长0.4%。
其中,中冶京诚工程技术有限公司签订了新疆恒泰绿能金属铸造有限公司太阳能光伏风能发电制氢气在氢基竖炉加工DRI(120万吨/年)绿色高纯精密铸件项目工程总承包(EPC)合同,合同金额29.5亿元。
据了解,公开信息显示,该项目位于阿克陶江西工业园区,总投资494702.44万元,整合“绿电制氢-氢冶金-精密铸造”全链条,实现年产120万吨DRI和110吨绿色高纯精密铸件。
项目分两期建设,一期建设一套9万Nm³/h电解水制氢装置(30套3000Nm³/h碱性电解槽),建设一套设计能力120万t/a氢气加热链篦机回转窖氧化球团生产装置,建设一套60万t/a氢 基竖炉直接还原铁(DRI)生产装置,建设一套55万t/a绿色高纯精密铸件生产 装置以及其公辅配套设施;二期建设一套60万t/a氢基竖炉直接还原铁(DRI)生产装置,建设一套55万t/a绿色高纯 精密铸件生产装置,建设一套年产33万t钒钛渣生产装置。
公告如下:


国际氢能网声明:本文仅代表作者本人观点,与国际氢能网无关,文章内容仅供参考。凡注明“来源:国际氢能网”的所有作品,版权均属于国际氢能网,转载时请署名来源。
本网转载自合作媒体或其它网站的信息,登载此文出于传递更多信息之目的,并不意味着赞同其观点或证实其描述。如因作品内容、版权和其它问题请及时与本网联系。

深圳能源 1天前
内蒙古电力集团 1天前
氢能汇 2026-01-09
稳石氢能 2026-01-09
中集中电 2026-01-09
图片正在生成中...